Request lifecycle: from request to response¶
Beginning of HTTP request¶
When entering the server infrastructure, the HTTP request can be handled by several component such as a firewall, a load balancer, or a reverse proxy before arriving on the web server itself.
For an overview of what happens on a reverse proxy like Varnish or Fastly, see Context-aware HTTP cache / Request lifecycle.
When arriving at a web server, the request is filtered by Apache virtual host, Nginx Server Blocks, or equivalent. There, requests of static resources are separated from requests to PHP interpreter.
As Ibexa DXP is a Symfony application, the handling of requests starts like in Symfony (see Symfony and HTTP Fundamentals).
If the HTTP request is to be treated by Ibexa DXP, it goes to the public/index.php of the Symfony Front Controller.
The front controller transforms the HTTP request into a PHP Request object and passes it to Symfony's Kernel to get a Response object that is transformed and sent back as an HTTP response.
The schemas start with a regular Request object from a browser that enters Symfony and Ibexa DXP.
There is no ESI, no REST, and no GraphQL request performed.
Lifecycle flowcharts¶
Concept flowchart¶
The chart below introduces the logic of the request treatment.

Kernel events flowchart¶
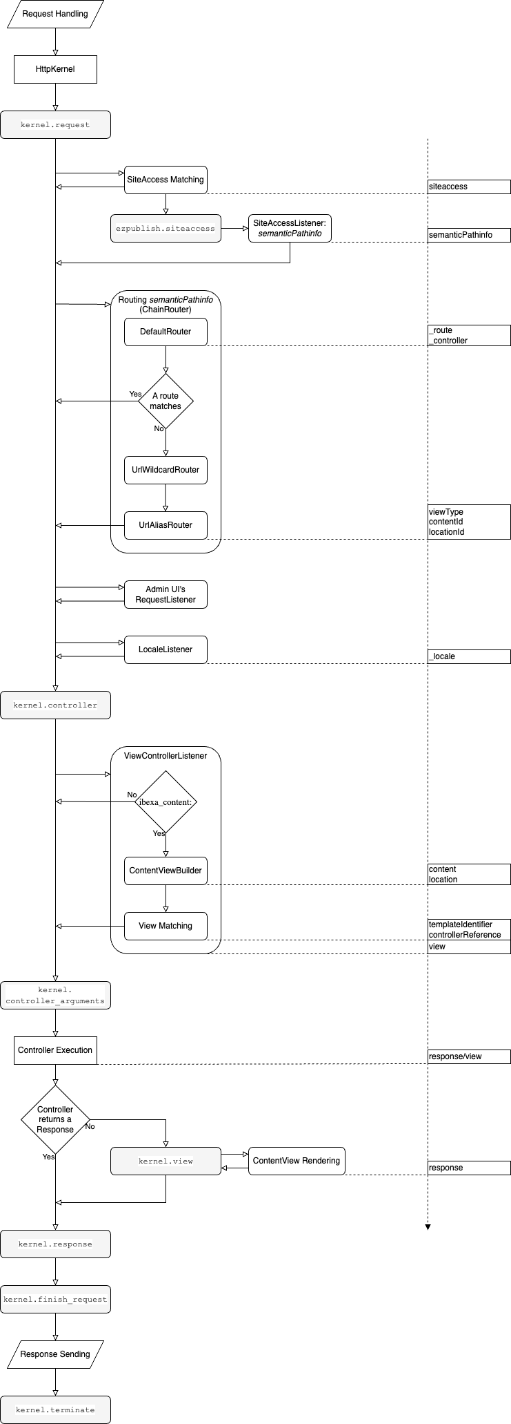
The following chart shows events, listeners and attributes added to the request or its wrapping event object.

This schema is described below event by event.
Tip
To list all listeners that listen to an event, run php bin/console debug:event-dispatcher <event.name>, for example:
1 | |
To view details of a service (including class, arguments and tags), run php bin/console debug:container --show-arguments <service.name>, for example:
1 | |
To list all services with a specific tag, run php bin/console debug:container --tag=<tag>, for example:
1 | |
Kernel's request event¶
When the request enters the Symfony's kernel (and goes underneath the HttpKernel, http_kernel), a kernel.request event (KernelEvents::REQUEST) is dispatched.
Several listeners are called in decreasing priority.
SiteAccess matching¶
The FragmentListener (priority 48) handles the request first, and then it passes to the ibexa.siteaccess_match_listener service (priority 45).
This service can be either:
- purely the
SiteAccessMatchListeneror - its
UserContextSiteAccessMatchSubscriberdecoration when HTTP cache is used.
The ibexa.siteaccess_match_listener service:
- finds the current SiteAccess using the
SiteAccess\Router(Ibexa\Core\MVC\Symfony\SiteAccess\Router) regarding the SiteAccess Matching configurations, - adds the current SiteAccess to the
Requestobject'ssiteaccessattribute, - then dispatches the
Ibexa\Core\MVC\Symfony\SiteAccessevent (MVCEvents::SITEACCESS).
The SiteAccessListener (Ibexa\Bundle\Core\EventListener\SiteAccessListener) subscribes to this Ibexa\Core\MVC\Symfony\SiteAccess event with top priority (priority 255).
The SiteAccessListener adds the semanticPathinfo attribute, the path without SiteAccess indications (URIElement, URIText, or Map\URI implementing the URILexer interface) to the request.
Routing¶
Finally, the Symfony\Component\HttpKernel\EventListener\RouterListener (router_listener) (priority 32), which also listens to the kernel.request event, calls Ibexa\Core\MVC\Symfony\Routing\ChainRouter::matchRequest and adds its returned parameters to the request.
ChainRouter¶
The ChainRouter is a Symfony Content Management Framework (CMF) component. Ibexa DXP makes it a service named Ibexa\Core\MVC\Symfony\Routing\ChainRouter.
It has a collection of prioritized routers where to find one matching the request.
The ChainRouter router collection is built by the ChainRoutingPass, collecting the services tagged router.
The DefaultRouter is always added to the collection with top priority (priority 255).
DefaultRouter¶
DefaultRouter (router.default):
The DefaultRouter tries to match the semanticPathinfo against routes, close to the way pure Symfony does, by extending and using Symfony\Component\Routing\Router.
If a route matches, the controller associated with it is responsible for building a View or Response object.
UrlWildcardRouter¶
UrlWildcardRouter (ezpublish.urlwildcard_router):
If URL Wildcards have been enabled, then the URLWildcardRouter is the next router tried.
If a wildcard matches, the request's semanticPathinfo is updated and the router throws a ResourceNotFoundException to continue with the ChainRouter collection's next entry.
UrlAliasRouter¶
UrlAliasRouter (Ibexa\Bundle\Core\Routing\UrlAliasRouter):
This router uses the UrlAliasService to associate the semanticPathinfo to a location.
If it finds a location, the request receives the attributes locationId and contentId, viewType is set to full, and the _controller is set to ibexa_content:viewAction for now.
The locale_listener (priority 16) sets the request's _locale attribute.
Permission control
Another kernel.request event listener is the Ibexa\AdminUi\EventListener\RequestListener (priority 13).
When a route gets a siteaccess_group_whitelist parameter, this listener checks that the current SiteAccess is in one of the listed groups.
For example, the back office sets an early protection of its routes by passing them a siteaccess_group_whitelist containing only the admin_group.
Now, when the Request knows its controller, the HttpKernel dispatches the kernel.controller event.
Kernel's controller event¶
View building and matching¶
When HttpKernel dispatches the kernel.controller event, the following things happen.
Listening to kernel.controller, the ViewControllerListener (Ibexa\Bundle\Core\EventListener\ViewControllerListener) (priority 10) checks if the _controller request attribute is associated with a ViewBuilder (a service tagged ibexa.view.builder) in the ViewBuilderRegistry (Ibexa\Core\MVC\Symfony\View\Builder\Registry\ControllerMatch).
The ContentViewBuilder (Ibexa\Core\MVC\Symfony\View\Builder\ContentViewBuilder) matches on controller starting with ibexa_content: (see Ibexa\Core\MVC\Symfony\View\Builder\ContentViewBuilder::matches).
The ContentViewBuilder builds a ContentView.
First, the ContentViewBuilder loads the Location and the Content, and adds them to the ContentView object.
Permission control
content/read and/or content/view_embed permissions are controlled during this ContentView building.
Then, the ContentViewBuilder passes the ContentView to its View\Configurator (Ibexa\Core\MVC\Symfony\View\Configurator\ViewProvider).
It's implemented by the View\Configurator\ViewProvider and its View\Provider\Registry. This registry receives the services tagged ibexa.view.provider thanks to the ViewProviderPass.
Among the view providers, the services using the Ibexa\Bundle\Core\View\Provider\Configured have an implementation of the MatcherFactoryInterface (ibexa.content_view.matcher_factory).
Through service decoration and class inheritance, the ClassNameMatcherFactory is responsible for the view matching.
The View\Configurator\ViewProvider uses the matched view rule to add possible templateIdentifier and controllerReference to the ContentView object.
The ViewControllerListener adds the ContentView to the Request as the view attribute.
The ViewControllerListener eventually updates the request's _controller attribute with the ContentView's controllerReference.
The HttpKernel then dispatches a kernel.controller_arguments (KernelEvents::CONTROLLER_ARGUMENTS) but nothing from Ibexa DXP is listening to it.
Controller execution¶
The HttpKernel extracts from the request the controller and the arguments to pass to the controller.
Argument resolvers work in a way similar to autowiring.
The HttpKernel executes the controller with those arguments.
As a reminder, the controller and its argument can be:
- A controller set by the matched route and the request as its argument.
- The default
ibexa_content:viewActioncontroller and aContentViewas its argument. - A custom controller set by the matched view rule and a
Viewor the request as its argument (most likely aContentViewbut there is no restriction).
Permission control
Kernel's view event and ContentView rendering¶
If the controller returns something other than Response, the HttpKernel dispatches a kernel.view event (KernelEvents::VIEW).
In the case of a URL Alias, the controller most likely returns a ContentView.
The ViewRendererListener (Ibexa\Bundle\Core\EventListener\ViewRendererListener) uses the ContentView and the TemplateRenderer (Ibexa\Core\MVC\Symfony\View\Renderer\TemplateRenderer) to get the content of the Response and attach this new Response to the event.
The HttpKernel retrieves the response attached to the event and continues.
Summary¶
Summary of events and services¶
- event=
kernel.request- 45:
ibexa.siteaccess_match_listenerIbexa\Core\MVC\Symfony\SiteAccess\Router- event=
Ibexa\Core\MVC\Symfony\SiteAccess- 255:
Ibexa\Bundle\Core\EventListener\SiteAccessListener
- 255:
- 32:
router_listenerIbexa\Core\MVC\Symfony\Routing\ChainRouter- tag=
routerrouter.defaultezpublish.urlwildcard_routerIbexa\Bundle\Core\Routing\UrlAliasRouter
- tag=
- 16:
locale_listener - 13:
Ibexa\AdminUi\EventListener\RequestListener
- 45:
- event=
kernel.controller- 10:
Ibexa\Bundle\Core\EventListener\ViewControllerListenerIbexa\Core\MVC\Symfony\View\Builder\Registry\ControllerMatch- tag=
ibexa.view.builderIbexa\Core\MVC\Symfony\View\Builder\ContentViewBuilderIbexa\Core\MVC\Symfony\View\Configurator\ViewProvider
- tag=
- 10:
- event=
kernel.controller_arguments - event=
kernel.view- 0:
Ibexa\Bundle\Core\EventListener\ViewRendererListenerIbexa\Core\MVC\Symfony\View\Renderer\TemplateRenderer
- 0:
- event=
kernel.response - event=
kernel.terminate- 0:
Ibexa\Bundle\Core\EventListener\BackgroundIndexingTerminateListener
- 0:
Examples request attributes timeline¶
| Event | Service | Request attribute | Example |
|---|---|---|---|
| http_kernel | pathInfo | /en/about | |
| kernel.request | ibexa.siteaccess_match_listener | siteaccess | en |
| Ibexa\Core\MVC\Symfony\SiteAccess | Ibexa\Bundle\Core\EventListener\SiteAccessListener | semanticPathinfo | /about |
| kernel.request | router.default | _route | N/A |
| kernel.request | router.default | _controller | N/A |
| kernel.request | Ibexa\Bundle\Core\Routing\UrlAliasRouter | _route | ibexa.url.alias |
| kernel.request | Ibexa\Bundle\Core\Routing\UrlAliasRouter | _controller | ibexa_content:viewAction |
| kernel.request | Ibexa\Bundle\Core\Routing\UrlAliasRouter | viewType | full |
| kernel.request | Ibexa\Bundle\Core\Routing\UrlAliasRouter | contentId | 1 |
| kernel.request | Ibexa\Bundle\Core\Routing\UrlAliasRouter | locationId | 42 |
| kernel.request | locale_listener | _locale | en_GB |
| kernel.controller | Ibexa\Core\MVC\Symfony\View\Builder\ContentViewBuilder | view.content | Content |
| kernel.controller | Ibexa\Core\MVC\Symfony\View\Builder\ContentViewBuilder | view.location | Location |
| kernel.controller | Ibexa\Core\MVC\Symfony\View\Configurator\ViewProvider | view.templateIdentifier | @IbexaCore/default/content/full.html.twig |
| kernel.controller | Ibexa\Core\MVC\Symfony\View\Configurator\ViewProvider | view.controllerReference | null |
| kernel.controller | Ibexa\Bundle\Core\EventListener\ViewControllerListener | view | ContentView |
| kernel.controller | Ibexa\Bundle\Core\EventListener\ViewControllerListener | _controller | ibexa_content:viewAction |
| (controller execution) | http_kernel | ContentView | |
| kernel.view | Ibexa\Bundle\Core\EventListener\ViewRendererListener | response | Response |
End of HTTP response¶
The web server outputs the HTTP response. Depending on the architecture, few things may still occur. For example, Varnish or Fastly can take specific headers into account when setting the cache or serving it.